ServiceNow CMDB IntegrationHubETL

As ServiceNow's core platform grew to be used by tens of thousands of enterprise customers, the variety and complexity of 3rd party sources used by customers became increasingly more difficult to be integrated with the ServiceNow's platform database without making errors. 

IntegrationHub ETL was designed and released in 2019 using a guided no-code experience to help customers extract, transform and load data into the ServiceNow platform while maintaining data integrity. 

Team Composition

  • 1 PM

  • 5 engineers

  • 1 data architect

  • 1 lead product designer (me)

  • 1 senior product designer

Understanding the customer

To begin the discovery, we wanted to answer this question: what would customers need this thing to do? How would they want this solution to behave? Working with the product manager, we set up interviews with customers we knew were already bringing in data working with their consultants:

We asked some background questions on what third-party data they were bringing in, and how easy or difficult it was to maintain data integrity. We wanted to know how they decided what to bring in, and how often.

We created a storyboard that hypothesized the problem and our solution to see how customers would react.

We learned that enterprise companies found setting up integrations too complicated and time consuming, so they hired vendors to do the job. They scripted custom integrations to bring third-party data into ServiceNow's core database, also known as the configuration management database (CMDB).

​Then we followed up with a provotype.

The goal was to engage with the customers we knew were already bringing in data working with consultants to test some assumptions: that they'd prefer for it to be done for them as much as possible, and they would very rarely change what was done automatically.

Product requirements and design explorations

The data we gathered from customers was surprising. While it was true that they wanted as much automation as possible, they also wanted control of what was happening, since data integrity was too important to simply wave away and assume automation would solve all problems. From all our learnings, we concluded that the product must:

Accommodate highly technical users, but not CMDB experts

The role of the person in charge of this type of task usually is a system administrator or a CMDB specialist, and is highly technical - but may not know CMDB best practices.

Adapt to all kinds of data

The types of 3rd party source data was wide and varied and so flexibility was important. It also needed to be transformed, sometimes multiple times, so they could be properly mapped into CMDB.

Provide visibility

Since the CMDB is used as a source of truth for enterprise customers, it was important for customers to preview what third party data was going in, and what CMDB data was coming out.

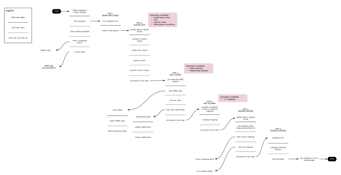
Based on this, we began to map and sketch out the various steps we heard from customers. It became clear that a guided walkthrough would help users go through a step by step approach to cleaning their source data, transform them, and get them ready to map to the appropriate CMDB classes.

Brainstorming through the flow and sequence of data integration

We made many iterations of the designs to make sure the flow felt right. Working closely with the architect and engineers, we had to make sure what we designed used real data use cases,  was feasible, and didn't impact performance. Big data structure could be used by our customers. We also showed our designs to solution consultant regularly, to make sure we had feedback helping us optimize the experience.

When we finally felt like we had something ready to show customers, we ran a usability study to make sure what we designed resonated and worked for them. Affinitizing the data, we made some final adjustments.

Bring data into CMDB easily and accurately

A step-by-step guide that walks you through the process

Transform an entire column of data using out of box operations, and view your results instantly

Recommendations on transforming and mapping your data, so you don't have to be a CMDB expert

Review and test run your work to ensure data looks the way you want it

Impact

I could only dream of having a CMDB with real-time and complete Tanium endpoint data in my past life.
— ​Michael Martins, Tanium

IntegrationHub ETL became available for download in the ServiceNow store in mid-2020. The customer download rate has grown from 50 downloads within the first month, to over 300 on the second month. The numbers continue to grow today.

ServiceNow IntegrationHub ETL is the best tool on the market that helps a lot of clients through their processes. It has very clean and efficient interfaces that guide you through the procedure. ​
— Ahmed Hassan, IT Apps Factory
This helped me streamline my data integration workflows and save countless hours of writing custom code.
— Pallavi Gupta, RapDev